今天是
网站无障碍
本网站已支持IPv6网络
江西省安远县人民检察院
首 页
丨
基本信息
丨
检务指南
丨
检察活动
丨
统计总结
丨
检察风采
丨
检务公开
丨
公开听证
丨
中国检察听证网
安远检察微信
友情链接
当前位置:
首页
>>
统计总结
>>
财政信息
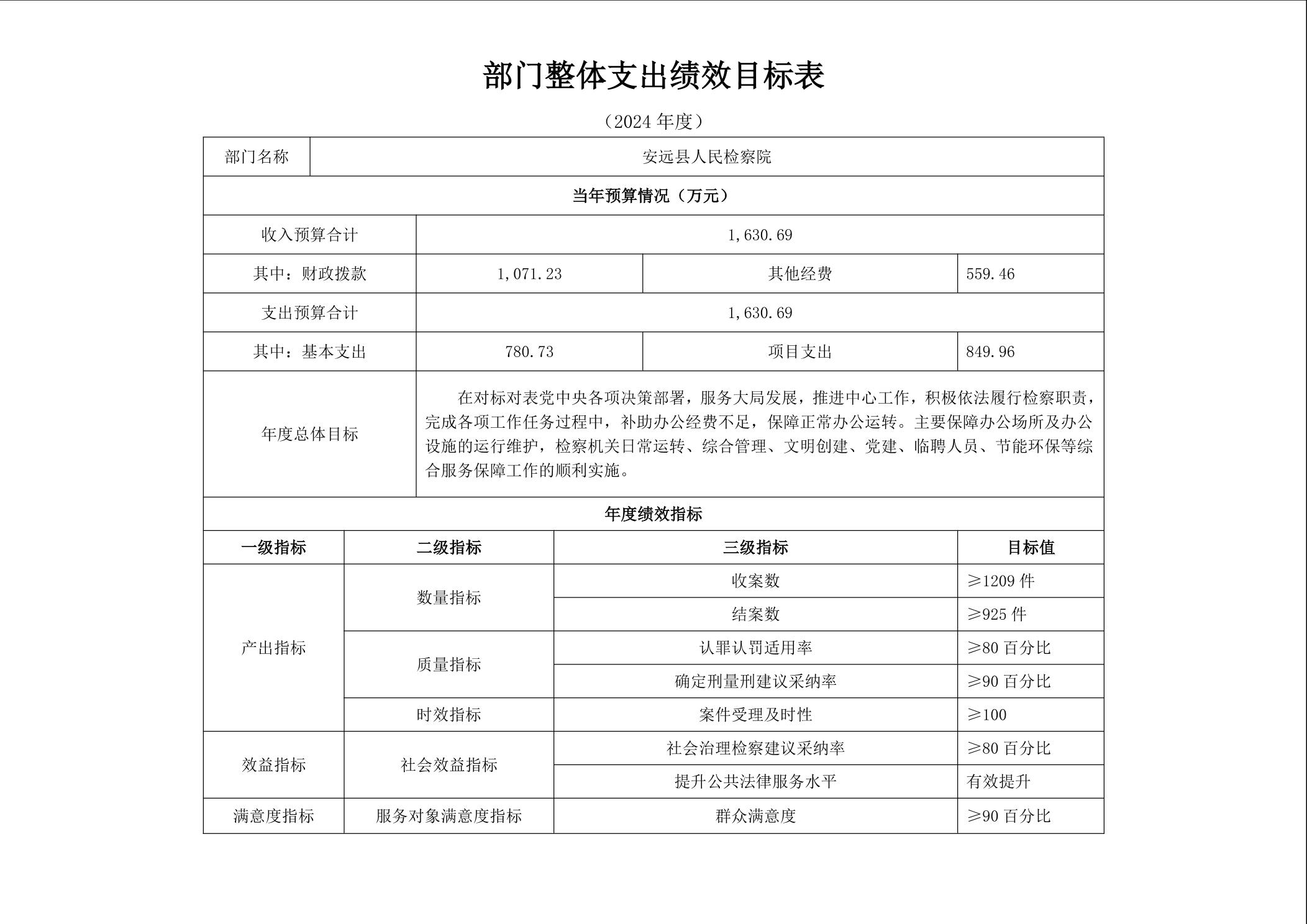
安远县人民检察院2024年部门预算公开
时间:2024-02-19 作者: 新闻来源: 【字号:
大
|
中
|
小
】